
功能
1、將通過NTP(Network Time Protocol)顯示時間,所以時間非常準確。
2、陀螺儀監測運動情況。
3、測試佩戴者的BPM,并且在顯示屏中顯示一個迷你圖(目前雖然功能實現,但有待完善)。
4、通過手表內部程序向你的朋友發送e-mail。
智能健康手表使用到的硬件
ESP8266
OLED顯示屏
MPU6050
觸覺馬達
3.3V穩壓器、105mAh電池
脈搏傳感器-APDS9008
其他輔助工具:魔術貼、排針、導線、焊接工具等
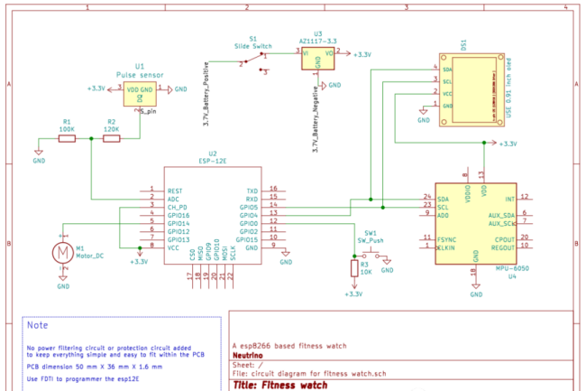
電路原理圖

源代碼

如果您需要采購或者了解國內外知名品牌相關芯片產品的數據手冊、規格書、價格、樣品測試請聯系我們。
詢價列表 ( 件產品)
哦! 它是空的。