士蘭微SA3525 是一個性能優良、功能齊全和通用性強的單片集成 PWM 控制 芯片,它簡單可靠及使用方便靈活,輸出驅動為推挽輸出形式,增加了驅動 能力;內部含有欠壓鎖定電路、軟啟動控制電路、PWM 鎖存器,有過流保 護功能,頻率可調,同時能限制最大占空比。

SA3525主要特點
工作電壓范圍寬: 8~35V
內置 5.1 V±1.0%的基準電壓源
芯片內振蕩器工作頻率寬 100Hz~400 kHz
具有振蕩器外部同步功能
死區時間可調
末級采用推挽式電路,電流最大值可達 400mA
內設欠壓鎖定電路
內置軟啟動電路
內置 PWM(脈寬調制)
SA3525應用
電源變換器
電焊機
封裝外形

產品規格分類

SA3525引腳和功能


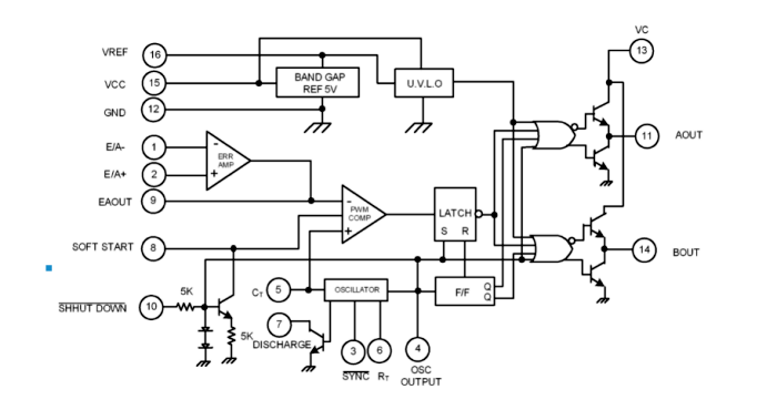
功能框圖

應用電路圖

士蘭微代理商永芯易科技:如有采購需求可通過聯系客服:4008-622-911或關注我司獲取芯片產品規格書或芯片樣品測試(樣品測試:終端廠家專享,需提供公司信息)最終解釋權歸我司所有。
詢價列表 ( 件產品)
哦! 它是空的。