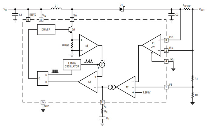
LT1618 升壓型 DC/DC 轉換器將一個傳統的電壓反饋環路和一個獨特的電流反饋環路組合在一起,以便起一個恒定電流、恒定電壓源的作用。該固定頻率、電流模式開關電源可在一個 1.6V 至 18V 的寬輸入電壓范圍內運作,而且,其 1.4MHz 的高開關頻率允許采用纖巧、扁平的電感器和電容器。電流檢測電壓被設定為 50mV,并可利用 IADJ引腳來進行調節。

采用 10 引腳 (3mm x 3mm) 裸露襯墊 DFN 和 10 引腳 MSOP 封裝的 LT1618 為恒定電流應用提供了一個完整的解決方案。
優勢和特點
準確的輸入/ 輸出電流控制:在整個溫度范圍內的準確度達 ±5%
準確的輸出電壓控制:±1%
寬 VIN范圍:1.6V 至 18V
1.4MHz 開關頻率
高輸出電壓:高達 35V
低 VCESAT 開關:200mV/1A
采用 (3mm x 3mm x 0.8mm) 10 引腳 DFN 和 10 引腳 MSOP 封裝
應用
LED背光驅動器
USB供電Boost/SEPIC轉換器
輸入限流Boost/SEPIC轉換器
電池充電器
典型應用圖

效率曲線

引腳


方框圖

如有芯片采購需求可通過聯系客服獲取芯片產品規格書或芯片樣品測試(樣品測試:終端廠家專享,需提供公司信息)最終解釋權歸我司所有。
詢價列表 ( 件產品)
哦! 它是空的。