LMX2491RTWR器件是一款具有斜坡/線性調頻生成功能的低 噪聲 6.4GHz 寬帶 Δ-Σ 分數 N PLL。它由一個相位頻 率檢測器、可編程電荷泵以及適用于外部 VCO 的高頻 輸入組成。LMX2491RTWR廣泛支持各類靈活的斜坡功能, 包括 FSK、PSK 和多達 8 段的可配置分段線性 FM 調 制配置文件。該器件具有精密 PLL 分辨率和快速斜升 功能,相位檢測器速率高達 200MHz。LMX2491RTWR 允許 讀回其任一寄存器。LMX2491RTWR 可由 3.3V 單電源供電 運行。此外,該器件支持電壓高達 5.25V 的電荷泵, 無需使用外部放大器即可提供相位噪聲性能得到改善的 簡易解決方案。

特性
? -227dBc/Hz 標準化鎖相環 (PLL) 噪聲
? 500MHz 至 6.4GHz 寬帶 PLL
? 3.15V 至 5.25V 電荷泵 PLL 電源
? 多用途斜坡/超寬帶信號源生成功能
? 200MHz 最大相位檢測器頻率
? 頻移鍵控/相移鍵控 (FSK/PSK) 調制引腳
? 數字鎖檢測
? 3.3V 單電源供電
應用
? 調頻連續波 (FMCW) 雷達
? 軍用雷達
? 微波回程
? 測試和測量
? 衛星通信
? 無線基礎設施
? 適用于高速模數轉換器/數模轉換器 (ADC/DAC) 的 采樣時鐘

簡化原理圖

引腳

TICS Pro

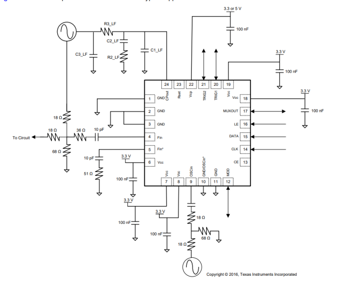
典型應用圖

功能框圖
詢價列表 ( 件產品)
哦! 它是空的。