凌云CS5530-ISZ是一款高度集成的模數轉換器(ADC),它使用電荷平衡技術來實現24位性能。ADC經過優化,可用于稱重、過程控制、科學和醫療應用中測量低電平單極或雙極信號。

為了適應這些應用,ADC包括一個非常低噪聲、斬波穩定的儀器放大器(12 nV/√Hz@0.1 Hz),增益為64X。該設備還包括一個四階調制器,后面跟著一個數字濾波器,該數字濾波器提供6.25、7.5、12.5、15、25、30、50、60、100120、200、240、400、480、800、960、1600、1920、3200和3840 Sps(MCLK=4.9152 MHz)的二十個可選輸出字速率。
為了簡化ADC和微控制器之間的通信,轉換器包括一個簡單的三線串行接口,該接口與串行時鐘(SCLK)上的施密特觸發器輸入兼容。
高動態范圍、可編程輸出速率和靈活的電源選項使該設備成為磅秤和過程控制應用的理想解決方案。
CS5530-ISZ_(Cirrus Logic凌云)CS5530-ISZ中文資料_價格_采購_封裝_PDF數據手冊-永芯易科技
特性
斬波器穩定儀表
放大器,64X
?12 nV/√Hz@0.1 Hz(無1/f噪聲)
?1200 pA輸入電流
數字增益最高可達40倍
Delta-sigma模數轉換器
?線性誤差:0.0015%FS
?無噪聲分辨率:高達19位
可擴展VREF輸入:高達模擬電源
簡單的三線串行接口
?SPI? 和Microwire? 可共用的
?串行時鐘上的施密特觸發器(SCLK)
車載偏移和增益校準
寄存器
可選詞速:6.25至3840 Sps
可選擇50或60 Hz抑制
電源設備配置
?VA+=+5 V;VA-=0V;VD+=+3 V至+5 V
?VA+=+2.5V;VA-=-2.5V;VD+=+3 V至+5 V
?VA+=+3V;VA-=-3V;VD+=+3
應用
智能電表
電力監測系統
太陽能逆變器
方框圖

引腳封裝


寄存器圖

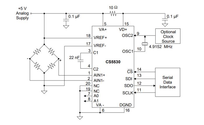
典型應用圖:CS5530配置單個+5V電源圖

詢價列表 ( 件產品)
哦! 它是空的。