MC33063ADR2G是一款開關穩壓器芯片,由安森美公司(ON Semiconductor)生產,onsemi(安森美)MC33063ADR2G是單片控制電路,包含DC-DC轉換器所需的主要功能。這些器件由內部溫度補償基準、比較器、帶主動限流電路的受控占空比振蕩器、驅動器和強電流輸出開關組成。該系列專門設計用于降壓、升壓和電壓逆變應用,外部元件數量最少。

特點
3.0 V至40 V輸入操作
低待機電流
輸出開關電流至1.5 A
輸出電壓可調
頻率操作至100 kHz
電流限制
工作溫度范圍:-40℃至85℃
封裝形式:SOIC-8
精度2%參考
提供無鉛包裝
應用
電源管理
汽車電子
工業控制
LED驅動

應用示意圖

引腳圖

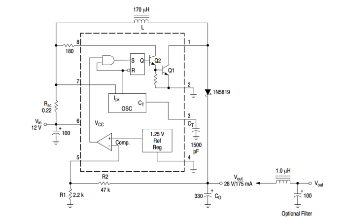
升壓轉換器工作電路圖

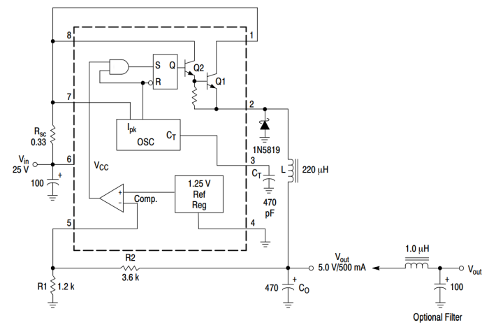
降壓轉換器電路圖
詢價列表 ( 件產品)
哦! 它是空的。