TI德州儀器生產的BQ25756 是一款具有雙向功率流支持的寬輸入電壓、開關模式降壓/升壓鋰離子、鋰聚合物或磷酸鐵鋰 電池充電控制器。該器件不僅能提供精確的充電電流和充電電壓調節,還能提供自動充電預調節、充電終止和充電狀態指示,可在寬電壓范圍內實現電池高效充電。該器件集成了降壓/升壓轉換器的所有環路補償功能,因此可提供易于使用的高密度解決方案。 在反向模式下,該器件從電池獲取電力并通過添加的恒定電流環路調節輸入端子電壓來實現保護,從而支持 USB-PD EPR 功率配置。

除了 I 2C 主機控制的充電模式,該器件還通過電阻器可編程限制支持獨立充電模式。輸入電流、充電電流和充電電壓調節目標可分別通過 ILIM_HIZ、ICHG 和 FB 引腳進行設置。
BQ25756特性
寬輸入電壓工作范圍:4.2V 至 70V
寬電池電壓工作范圍:高達 70V,支持多化合物電池:
1 節至 14 節鋰離子電池充電曲線
1 節至 16 節磷酸鐵鋰 電池充電曲線
具有 NFET 驅動器的同步降壓/升壓充電控制器
可調節開關頻率范圍:200kHz 至 600kHz
可選擇與外部時鐘同步
帶有軟啟動的集成環路補償
可選柵極驅動器電源輸入,可提高效率
用于太陽能充電的自動最大功率點跟蹤 (MPPT)
僅降壓模式
雙向轉換器運行(反向模式),支持 USB-PD 擴展功率范圍 (EPR)
可調輸入電壓 (VAC) 調節范圍為 3.3V 至 65V,步長為 20mV
使用 5mΩ 電阻器實現可調輸入電流調節 (R AC_SNS),范圍為 400mA 至 20A,步長為 50mA
高精度
±0.5% 充電 電壓調節
±3% 充電電流調節
輸入電流調節范圍為 ±3%
通過 I 2C 控制,用于通過電池可編程選項實現出色的系統性能
硬件可調輸入和輸出電流限制
用于電壓、電流和溫度監控的集成 16 位 ADC
高安全集成
可調輸入過壓和欠壓保護
電池過壓和過流保護
充電安全計時器
電池短路保護
熱關斷
狀態輸出
適配器存在狀態 ( PG)
充電器運行狀態 (STAT1、STAT2)
封裝
36 引腳 5mm × 6mm QFN 封裝
BQ25756應用
? 腳踢電動踏板車、電動自行車
? 無線電動工具、園藝工具
? 割草機器人
? 移動式發電站
? 無線真空吸塵器、掃地機器人
? 太陽能充電器
? USB-PD EPR(擴展功率范圍)
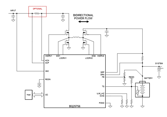
簡化原理圖

功能框圖

封裝引腳圖

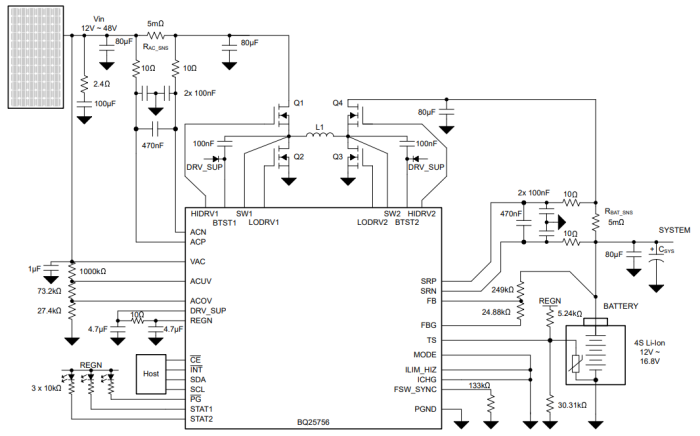
實際應用示例圖

詢價列表 ( 件產品)
哦! 它是空的。