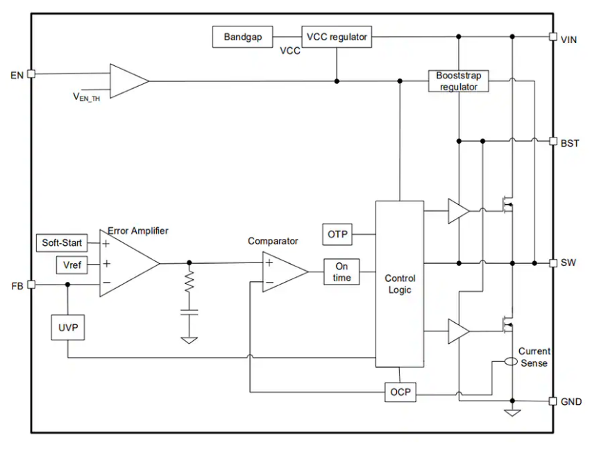
Renesas瑞薩 RAA211320集成開關降壓穩壓器是一款30V、2A同步降壓器件,具有電流模式恒定導通時間 (COT) 控制功能。這款6引腳TSOT23封裝器件提供集成高側 (125mΩ) 和低側 (75mΩ) MOSFET,工作溫度范圍為-40°C至+125°C。RAA211320具有全面的保護功能,包括輸入欠壓鎖定 (UVLO)、 過流保護 (OCP)、 輸出欠壓保護 (OUVP) 和過熱保護 (OTP)。

特性
輸入電壓范圍:4.5V至30V
輸出范圍:0.765V至16V
輸出電流高達2A
集成高側 (125mΩ) 和低側 (75mΩ) MOSFET
400μA靜態電流
最低導通時間:70ns
225ns最短關斷時間
0.765V參考電壓與2%精度
輕負載條件下的PFM模式
電流模式恒定導通時間 (COT) 控制,帶內部補償
內部0.8ms軟啟動時間
475kHz典型開關頻率
保護特性
低側過流 (LSOC) 限值
輸入欠壓鎖定 (UVLO)
過熱保護 (OTP)
具有斷續模式的輸出欠壓保護 (OUVP)
準確的EN門限
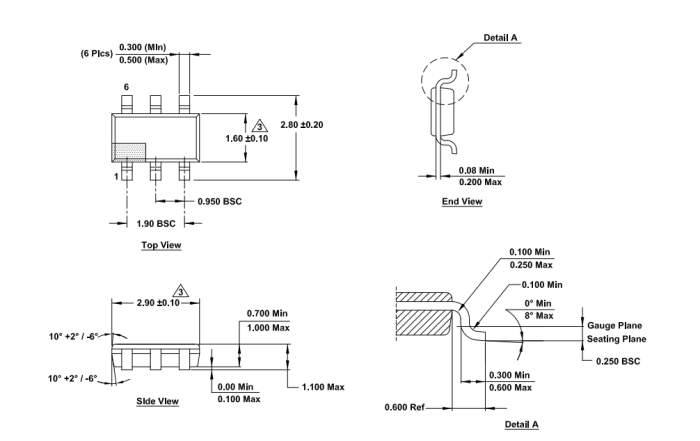
6引腳TSOT23封裝
結溫范圍:-40°C至+125°C
應用
一般用途
工業電源
嵌入式系統和I/O供電

方框圖

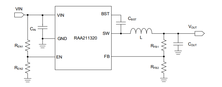
典型應用電路圖

通過ENABLE進行VIN UVLO編程的典型應用電路圖

引腳信息

封裝

RAA211320布局示例
詢價列表 ( 件產品)
哦! 它是空的。